Redesigning Neuron with a Safety-First Approach
Improving Neuron's Safety Features
Role
Designer
Client
Neuron
Timeline
Sept 2023 - Jan 2024
Question
How can we improve Neuron's safety features?
Overview
Background
Neuron's e-scooters provides users with a safe, convenient, and fun way to travel. The app offers real-time navigation, e-scooter availability, and payment options for a smooth and eco-friendly commute. With a mission to reduce congestion and decrease users' overall environmental footprint, Neuron e-scooters are available to ride in multiple cities.
Problem
The current user interface lacks safety features and clear onboarding tutorials to promote responsible riding. Many users were underaged
Addressing these issues is paramount to establish Neuron as a leader in micro-mobility safety and to foster a secure and enjoyable experience for all users. The redesign must prioritize safety education, incentivize responsible behavior, and integrate advanced features to mitigate potential risks, ensuring the well-being of users and the broader community.

increase hospitalizations from e-scooter injuries in 2023

e-scooter users have been reported to be under the minimum required age of 16 years old

number of scooters found in the middle of the road, train tracks, and pathways according to city officials in 2023
Goal
The goal of this redesign is to improve rider safety. This will be defined by a decrease in accidents/ near accidents and an improvement in rider confidence.

Decrease in Accidents/ Near Accidents
Accidents/ near accidents will be any event that involves the rider going off track, a potential injury, or near miss with another person or object.

Improve Rider Confidence
A Likert scale will be used to quantify how confident the rider felt while riding the e-scooter. Confidence pertains to how comfortable they feel when riding and parking.
Solution
The final solution includes features for the following problems.

Cognitive Tests
In-app cognitive tests/ games to deter intoxicated riding.

ID Verification
Selfie and picture ID verification to verify the rider's age.

Guided Parking
Locate nearby and safe parking spots to properly park the e-scooters.
Project Context
Background
As e-scooter apps continue to gain popularity, Neuron faces challenges related to user safety. Reports of accidents, non-compliance with safety measures, and incidents in high-risk areas highlight the need for a comprehensive redesign of the app. The current user interface lacks safety features that promote responsible riding. The redesign must prioritize safety education, incentivize responsible behavior, and add features to mitigate potential risks, ensuring the well-being of users and the broader community. As the lead product designer, I worked on end-to-end product design from user research, iterative designs/ prototyping, and finally high fidelity prototyping.
Problem
The app allows for unsafe practices such as intoxicated riding, underaged riders, and parking in unsafe areas.

Intoxicated Riding
Riders can easily use and operate an e-scooter while intoxicated, putting them and others around in danger.

Underaged Riders
Anyone one can sign up for an account and use a scooter, even though the minimum age requirement is 16 years.

Unsafe Parking
E-scooters can be parked anywhere, and often in unsafe locations such as the middle of the road or train tracks.
Design Challenge

How can we promote safe riding habits on Neuron without interrupting the entire user flow?β
Solution
Adding these features to the app can help to promote safety and prevent unsafe e-scooter riding.
Feature #1
Cognitive Games
Cognititive games to deter people from intoxicated riding.
Feature #2
ID Verification
ID and selfie verification to prevent underaged riders.
Feature #3
Highlighted Parking Zones
Highlighted parking zones to prevent unsafe scooter parking.
User Research
To learn more about the problem space, I conducted behavioural observations, competitive analysis, and user interviews to create personas.
Understanding Current Practices
Behavioural observations were done to see how users currently use the app and e-scooters. A think aloud method was used for users to share their thoughts, points of confusion, and frustrations from getting on the e-scooter to parking.
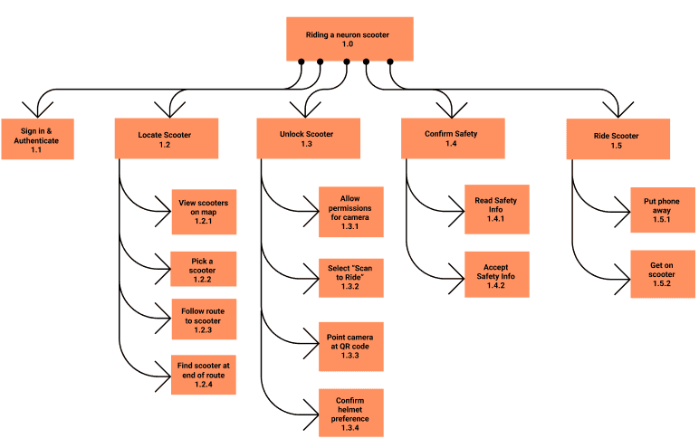
Task Analysis
This analysis will help us identify the steps it takes to ride a Neuron Scooter, locate opportunities for improvement, and improve our comprehension of the riders experience.
What is Currently Out There
Competitive analysis was conducted to see how other e-scooter apps promote safety and prevent accidents.
Building Empathy
I conducted 3 user interviews and distributed 4 online questionnaires between 4 riders and 4 non-riders to learn more about user goals and frustrations when using the Neuron app and e-scooters. From the findings, I created a user persona.
Personas
Meet Jake, a persona created as representation of our user base to aid us in our early design work.
Key Findings
o
Riders did not known road rules for the scooters
o
Anyone can download the app and start riding, even though there is an age restriction
o
Riders can park the scooter anywhere and in unsafe areas
o
No other competitors provide reduced speeds
o
Majority of riders rode near or at maximum speed
User Requirements
From conducting user research, we gained a greater understanding of the current Neuron experience, the unique problems that riders face regarding safety, and identified opportunities for improvement. From that, we identified these user requirements.

Education
Comprehensive rider safety information and education through the use of instructional videos and infographics.

Safety Checks
User verification and safety checks to ensure of age and adequate riders.

Parking Assistance
Enhanced parking assistance to help users find nearby parking spots and park their e-scooter properly.
Designing an Impactful Solution
Design System
The current app and design system was used to provide a seamless integration for the new features.
Features
The user requirements were translated into features within the Neuron app to address the concerns for education, parking assistance, and safety checks.

Cognitive Tests
Cognitive tests will test the userβs reflexes, etc. within a threshold deemed appropriate for riding. If they fail, the scooter will operate at a reduced speed.

Instructional Videos
Comprehensive instructional videos about safe riding practices, road rules, and consequences for impaired driving.

ID Verification
An ID verification where the user would take a picture of their ID to confirm their age during the onboarding process.

Guided Parking
Refining the parking flow by locating nearby parking spots before the user ends their ride and displaying animations on how to properly park the e-scooter.
Feature #1 - Cognitive Games
These cognitive games including a timed maze and concentration game are used to measure a user's attentiveness that deems them fit to ride the e-scooter.
Storyboards
A storyboard was created for Alex who is wanting to ride an e-scooter home after a night out.
Low-fi Wireframes
Here are some of the low fidelity designs that I considered before the final design.
User Flow
Here is how the flow would look.
Literature Review
Literature review was conducted to support the task of users completing the reaction time, orientation, and concentration tests. We wanted to incorporate these test games with the hopes to deter the user from using the e-scooter while intoxicated. Here were some of the key findings that were incorporated into the motion and design of the games.
Final Solution
Feature #2 - ID Verification
This feature allows users to verify their age during the onboarding process to make sure each rider is of age.
Design Decisions
Here are the key decisions I considered before reaching a final design.
Explanation of Information Usage
During user testing, I found that users were apprehensive to take a picture of their ID and themselves. Thus, adding an explanation on how the user's data will be used will provide more clarity.
Step-by-step Process
By revealing the steps of ID verification one by one, users wonβt get lost or overwhelmed. This is also similar to how other apps do their ID Verification process.
Feature #3 - Highlighted Parking Zones
This feature shows the highlighted areas that the user can park their scooters and will not allow users to park them in No Parking Zones.
Design Decisions
Here are the key decisions I considered before reaching a final design.
Highlight Areas with Key Colours
Using red and green to highlight these key areas allows for the users to quickly see which areas they can park in.
Warning Signs in No Parking Areas
Showing a warning signs and preventing the scooter from being locked and parked in these areas.
Recommendations

Bypass Options
Allowing users to bypass the cognitive games if they need to unlock the scooters in an emergency.

Undo and Recovery
Provide undo and recovery options whenever a mistake is made when parking or in the cognitive games.




















